Programma 5: Bestuur + Algemene dekkingsmiddelen

1 Product Algemeen bestuur

Wat wil de raad bereiken?

Terug naar navigatie - 1 Product Algemeen bestuur - Wat wil de raad bereiken?

Een betrouwbare lokale overheid

Terug naar navigatie - 1 Product Algemeen bestuur - Wat wil de raad bereiken? - Een betrouwbare lokale overheid

Het streven van de gemeenteraad is om een open, transparante en betrouwbare publiekrechtelijke organisatie te zijn die zijn kaderstellende en controlerende rol op een effectieve manier vervult.

Wat gaan we ervoor doen?

Kompas voor Cranendonck: een strategische visie

Terug naar navigatie - 1 Product Algemeen bestuur - Wat wil de raad bereiken? - Kompas voor Cranendonck: een strategische visie

De gemeente Cranendonck staat voor stevige uitdagingen. De wereld om ons heen verandert: de regionale economie groeit, het klimaat verandert, de samenstelling van onze bevolking verandert en de leefbaarheid van onze kernen staat onder druk. Met het door uw raad vastgestelde Kompas voor Cranendonck beschikken wij over een richtinggevende visie tot 2040 die aangeeft hoe we in deze veranderende wereld onze dorpen leefbaar, gezond en aantrekkelijk houden en het welzijn van onze inwoners vergroten. Dit kompas helpt ons met het stellen van prioriteiten.

2 Product Dagelijks bestuur

Wat wil de raad bereiken?

Terug naar navigatie - 2 Product Dagelijks bestuur - Wat wil de raad bereiken?

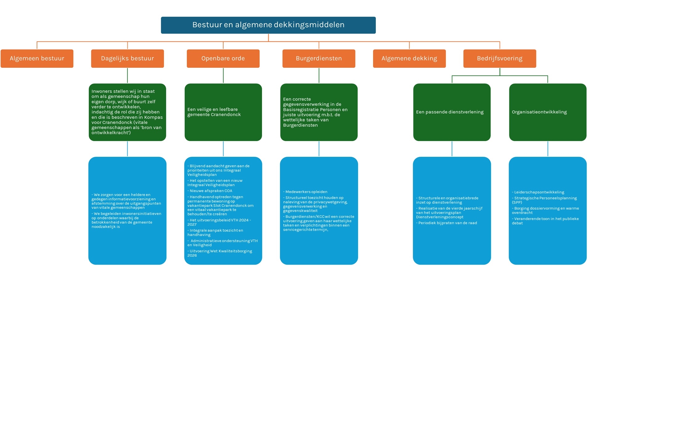
Inwoners stellen wij in staat om als gemeenschap hun eigen dorp, wijk of buurt zelf verder te ontwikkelen, indachtig de rol die zij hebben en die is beschreven in Kompas voor Cranendonck (vitale gemeenschappen als ‘bron van ontwikkelkracht’).

Terug naar navigatie - 2 Product Dagelijks bestuur - Wat wil de raad bereiken? - Inwoners stellen wij in staat om als gemeenschap hun eigen dorp, wijk of buurt zelf verder te ontwikkelen, indachtig de rol die zij hebben en die is beschreven in Kompas voor Cranendonck (vitale gemeenschappen als ‘bron van ontwikkelkracht’).

Vitale gemeenschappen: inwoners in staat stellen hun dorp, wijk of buurt zelf verder te ontwikkelen—conform het Kompas voor Cranendonck (gemeenschap als bron van ontwikkelkracht). De gemeente is terughoudend waar het kan, ondersteunend waar het moet.

Wat gaan we ervoor doen?

3 Product Openbare orde

Wat wil de raad bereiken?

Terug naar navigatie - 3 Product Openbare orde - Wat wil de raad bereiken?

Een veilige en leefbare gemeente Cranendonck.

Terug naar navigatie - 3 Product Openbare orde - Wat wil de raad bereiken? - Een veilige en leefbare gemeente Cranendonck.

Een leefbare omgeving voor onze inwoners door criminaliteit en overlast terug te dringen, wet- en regelgeving te handhaven en actief samen te werken met de Dommelstroom-gemeenten. We werken programmatisch vanuit het Integraal Veiligheidsplan en het VTH-uitvoeringsbeleid. Samen met de onderliggende uitvoeringsplannen geven we op die manier richting geven aan onze inzet. Deze plannen zijn dynamisch en worden voortdurend afgestemd op actuele ontwikkelingen en signalen uit de samenleving.

Wat gaan we ervoor doen?

4 Product Burgerdiensten

Wat wil de raad bereiken?

Terug naar navigatie - 4 Product Burgerdiensten - Wat wil de raad bereiken?

Een correcte gegevensverwerking in de Basisregistratie Personen en juiste uitvoering m.b.t. de wettelijke taken van Burgerdiensten.

Terug naar navigatie - 4 Product Burgerdiensten - Wat wil de raad bereiken? - Een correcte gegevensverwerking in de Basisregistratie Personen en juiste uitvoering m.b.t. de wettelijke taken van Burgerdiensten.

Correcte, actuele en rechtmatige verwerking van persoonsgegevens in de BRP, en juiste uitvoering van wettelijke taken (geboorte, huwelijk, verhuizing, overlijden, reisdocumenten en rijbewijzen). Dit voorkomt fouten, onterechte benadering/uitsluiting en versterkt vertrouwen in de overheid.

Wat gaan we ervoor doen?

5 Product Algemene dekking

Wat wil de raad bereiken?

Terug naar navigatie - 5 Product Algemene dekking - Wat wil de raad bereiken?

Een gezond financieel beleid dat past bij de gedeelde ambities en terughoudend met de verhoging van de gemeentelijke belastingen.

Terug naar navigatie - 5 Product Algemene dekking - Wat wil de raad bereiken? - Een gezond financieel beleid dat past bij de gedeelde ambities en terughoudend met de verhoging van de gemeentelijke belastingen.

Wij voeren een gezond en op realiteitszin gebaseerd financieel beleid dat past bij onze gedeelde ambities die onder deze begroting liggen. Bij een gezond financieel beleid zetten we in op een structureel meerjarig sluitende begroting (begrotingsevenwicht). Hierbij gaan we uit van stabiele en solide gemeentelijke woonlasten. 

Wat gaan we ervoor doen?

6 Product Bedrijfsvoering

Wat wil de raad bereiken?

Terug naar navigatie - 6 Product Bedrijfsvoering - Wat wil de raad bereiken?

Organisatieontwikkeling

Terug naar navigatie - 6 Product Bedrijfsvoering - Wat wil de raad bereiken? - Organisatieontwikkeling

Om de strategische visie, het Kompas van Cranendonck, de drie belangrijke keuzes uit dat kompas en de opgaven te kunnen, realiseren, is een stevige én wendbare organisatie met flexibele medewerkers nodig. Ofwel, een goed ingerichte en functionerende gemeente. 
Hiervoor is o.a. een goede basis op orde, een goede personeelsopbouw, goed werkgeverschap, het goed kunnen binden en boeien en een open en veilige werkomgeving nodig. 
Hierop is de organisatieontwikkeling van de gemeente afgestemd. Steeds aansluitend bij datgene wat zich aandient qua opgaven en wat beschikbaar is qua capaciteit. 
Om dit goed te doen, vraagt dit voortdurende investering en ontwikkeling op structuur, processen, systemen en mensen.

Naast de strategische visie stelt de organisatievisie ons in staat om de wijze waarop we de strategische visie realiseren vorm te geven. 

Organisatievisie: 
“Wij Cranendonckers, vliegen in formatie, wij zijn een duurzaam en vitaal Cranendonck!
-    We weten waar we goed in zijn en we zijn goed in wat we doen/
-    We zoeken actief de samenwerking op met elkaar, met onze inwoners, met anderen, we hebben een groot netwerk.
-    We doen at nodig is, zijn bescheiden en sluiten aan bij de identiteit en de kracht van de Cranendonckse gemeenschap.

-    We staan samen voor de opgaven en verbinden ons met onze competenties en vaardigheden aan de opdracht én aan elkaar en komen zo tot optimale en soms verrassende resultaten. 
-    We denken en handelen daarbij vooral vanuit de bedoeling.
-    We werken met plezier, doen graag een stapje extra en we staan stil bij wat we doen, we vieren, we vieren met elkaar onze successen.” 

Missie
We voeren uit wat expliciet onze verantwoordelijkheid is en voegen toe waar nodig. We bieden kaders en ondersteuning en geloven in de kracht van de samenleving het komen tot een synergie met elkaar voor een mooier Cranendonck. We bouwen een netwerk op door mee te doen en ook helpen e onze inwoners om deze netwerken verder op te bouwen.  Doordat we klein zijn, kunnen we ons sneller aanpassen op wat er nodig is. We kennen elkaar en zijn gewen om buiten ons vierkant te denken en schakelen snel naar elkaar en naar anderen. We zijn gewend om in dynamiek en wisselende samenstellingen te werken Ons fundament (de basis op orde) ondersteunt dat. We staan met twee benen op de grond en kunnen dromen, ambities en haalbaarheid aan elkaar verbinden. 

Onze kernwaarden zijn: Duurzaam, Vitaal, Samenwerken Vertrouwen.

 

Wat gaan we ervoor doen?

Relatie met verbonden partijen programma Bestuur + Algemene dekkingsmiddelen

Relatie met verbonden partijen programma Bestuur + Algemene dekkingsmiddelen

Terug naar navigatie - Relatie met verbonden partijen programma Bestuur + Algemene dekkingsmiddelen - Relatie met verbonden partijen programma Bestuur + Algemene dekkingsmiddelen

In overeenstemming met de vernieuwde BBV-richtlijnen is in elk programma beknopte informatie weergegeven over de verbonden partijen die hiermee een relatie hebben. Voor dit programma zijn dat de onderstaande verbonden partijen. Meer gedetailleerde informatie over deze partijen is nog steeds terug te vinden in de betreffende paragraaf.

A2-samenwerking

Doel: De gemeenten Cranendonck, Heeze-Leende en Valkenswaard zijn de onderlinge samenwerking aangegaan vanuit de overtuiging dat dit de individuele bestuurskracht en identiteit van de afzonderlijke gemeenten versterkt. Het behoud van kwaliteit, het borgen van de continuïteit, het verbeteren van de dienstverlening, het verminderen van de kwetsbaarheid en (op termijn) efficiencyvoordelen zijn voor alle gemeenten belangrijke motieven om een nieuwe stap in de samenwerking te zetten.

Financiële informatie: (x €1.000,-)

  2024 2025 2026 2027 2028 2029
Gemeentelijke bijdrage begroting 2026-2029 7.152 7.483 8.077 7.907 7.905 7.905

Veiligheidsregio Brabant Zuidoost

Doel: De veiligheidsregio Brabant Zuidoost (VRBZO) behartigt de belangen van de gemeenten in het samenwerkingsgebied op de terreinen van:

  • Brandweerzorg
  • Ambulancezorg
  • Geneeskundige hulpverlening bij ongevallen en rampen Rampenbestrijding en crisisbeheersing
  • Gemeenschappelijke meldkamer

De VRBZO is een regionaal samenwerkingsverband van de gemeenten Asten, Bergeijk, Best, Bladel, Cranendonck, Deurne, Eersel, Eindhoven, Geldrop-Mierlo, Gemert-Bakel, Heeze-Leende, Helmond, Laarbeek, Nuenen c.a., Oirschot, Reusel de Mierden, Someren, Son en Breugel, Valkenswaard, Veldhoven en Waalre. De veiligheidsregio’s in Nederland nemen beslissingen ten aanzien van de voorbereiding op en de bestrijding van zware ongevallen, branden, rampen en crises.

Financiële informatie: (x €1.000,-)

  2024 2025 2026 2027 2028 2029
Gemeentelijke bijdrage 1.330 1.451 1.507 1.507 1.507 1.507

Beleidsindicatoren programma Bestuur + Algemene dekkingsmiddelen

Beleidsindicatoren programma Bestuur + Algemene dekkingsmiddelen

Terug naar navigatie - Beleidsindicatoren programma Bestuur + Algemene dekkingsmiddelen - Beleidsindicatoren programma Bestuur + Algemene dekkingsmiddelen

Om de vergelijkbaarheid van gemeenten te verbeteren, zijn conform de vernieuwde BBV-richtlijnen een aantal beleidsindicatoren voor dit programma bepaald:

Naam indicator Eenheid Bron Jaar Cranendonck Nederland
Formatie Fte per 1.000 inwoners Eigen gegevens 2024 5,3 *
Bezetting Fte per 1.000 inwoners Eigen gegevens 2024 4,5 *
Apparaatskosten Kosten per inwoner

Eigen gegevens

2024 € 428 *
Externe inhuur Kosten als % van totale loonsom + totale kosten inhuur externen Eigen gegevens 2024 24% *
Overhead % van totale lasten Eigen begroting 2026 15% *
Verwijzingen Halt Aantal per 10.000 jongeren Bureau Halt 2024 3 9
Winkeldiefstallen Aantal per 1.000 inwoners CBS 2024 2,9 2,2
Geweldsmisdrijven Aantal per 1.000 inwoners CBS 2024 8,2 4,3
Diefstallen uit woning Aantal per 1.000 inwoners CBS 2024 1,2 1,2
Vernielingen en misdrijven tegen openbare orde en gezag  Aantal per 1.000 inwoners CBS 2024 4,6 5,7
Gemiddelde WOZ waarde Duizend euro CBS 2025 € 393 € 398
Gemeentelijke woonlasten eenpersoonshuishouden In Euro's COELO 2025 € 941 € 957
Gemeentelijke woonlasten meerpersoonshuishouden In Euro's COELO 2025 € 1.008 € 1.050

Overzicht baten en lasten programma Bestuur + Algemene dekkingsmiddelen

Overzicht baten en lasten programma 5

Terug naar navigatie - Overzicht baten en lasten programma Bestuur + Algemene dekkingsmiddelen - Overzicht baten en lasten programma 5
Bedragen x €1.000
Exploitatie Realisatie 2024 Begroting 2025 na wijzigingen Begroting 2026 Begroting 2027 Begroting 2028 Begroting 2029
Lasten
5.1 Algemeen bestuur 577 725 746 689 689 689
5.2 Dagelijks bestuur 1.478 1.357 1.273 1.273 1.260 1.260
5.3 Openbare orde 4.692 4.418 3.520 2.809 2.646 2.644
5.4 Burgerdiensten/dienstverlening 1.911 1.941 2.404 2.341 2.337 2.337
5.5 Algemene dekking 1.482 1.312 2.159 2.908 3.973 6.160
5.6 Bedrijfsvoering 402 1.473 553 928 610 664
Totaal Lasten 10.542 11.225 10.655 10.949 11.514 13.754
Baten
5.2 Dagelijks bestuur 1 15 15 15 15 15
5.3 Openbare orde 2.180 1.814 712 160 160 160
5.4 Burgerdiensten/dienstverlening 759 426 523 509 509 509
5.5 Algemene dekking 53.351 57.826 57.648 59.014 58.810 60.281
5.6 Bedrijfsvoering 233 1.198 8 8 8 8
Totaal Baten 56.523 61.279 58.906 59.705 59.501 60.972
Gerealiseerd saldo van baten en lasten 45.981 50.054 48.251 48.756 47.986 47.218
Stortingen in reserves
5.9 Mutaties reserves programma 5 2.311 0 0 177 177 177
Onttrekkingen uit reserves
5.9 Mutaties reserves programma 5 3.555 165 466 492 492 492
Mutaties reserves 1.244 165 466 315 315 315